首页 / 手机游戏 / 角色扮演 / 成为你的男仆

成为你的男仆

类型:角色扮演 更新时间:2026-02-22 09:55:37
游戏截图
游戏介绍

成为你的男仆是主打乙女向剧情体验的视觉小说手游。成为你的男仆游戏下载玩家将在轻松温馨的日常互动中,与多位性格鲜明的角色逐步建立羁绊,解锁专属故事篇章。每位角色都拥有独立的情感线与背景设定,通过对话选择与关键抉择,推动关系升温或产生不同发展。成为你的男仆游戏设置了丰富的分支路线与多重结局,鼓励玩家多次尝试,发掘隐藏剧情与角色不为人知的一面。细腻的文字描写与沉浸式演出,让喜爱乙女向故事的玩家尽情体验甜蜜与心动交织的剧情旅程。

成为你的男仆游戏玩法指南

1、打开成为你的男仆游戏,我们点击左上角的开始按钮即可开始游戏了。

游戏攻略截图1

2、游戏的具体玩法就是文字推进。

游戏攻略截图2

3、此外,我们还必须做出合理的游戏选择,使得游戏向着自己所期望的方向发展。

游戏攻略截图3

成为你的男仆游戏故事背景

游戏以现代都市为背景,玩家扮演一位即将毕业的女大学生。在应对学业压力的过程中,你逐渐发现生活节奏完全失衡:堆积的外卖盒、未洗的衣物,以及永远整理不好的房间,让独居生活陷入混乱。某夜,你因过度疲惫陷入梦境,画面中身着经典黑白女仆装的少年身影挥之不去,这个意象成为改变生活的关键线索。

因特殊机缘,青梅竹马的朋友以"生活协助者"身份提出同居一个月的请求。玩家将通过第一视角与这位性格鲜明的角色展开互动,游戏核心玩法围绕日常事务管理与情感培养展开。每日清晨需要规划当日行程,包括处理学业任务、打扫房间、准备餐食等基础事务,而朋友会以不同方式介入这些场景--他可能主动接过拖把整理客厅,或是在你专注赶论文时默默备好晚餐。

成为你的男仆结局攻略

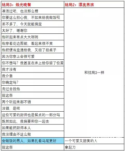
注意:Nix的剧情走向全然取决于他的“绝望点”数值,你拒绝他的次数越多,他的绝望感便越甚。

第1步,踏入剧情线。(此情形会在MC沉睡做梦时出现):

Rudy:

“他语气似乎有点冲。我感觉我好像认识他。”

“对于身着如此褶边围裙的人而言,他看上去脾气可不小,不过脸颊泛红的模样倒是挺可爱。”

“他递给我一个饭盒,还悄悄指了指已备好早餐的桌子。”

Nix:

“不管是谁,他都很友善且充满活力。我觉得他很面熟。”

“他穿着女仆装,看起来十分开心,不停地转来转去,毫无羞涩之感。”

“他开心地站在一旁,朝地板和墙壁比划了一下,似乎在我醒来前就把这儿打扫干净了。”

成为你的男仆

第二步,结局揭晓!

ED1(Nix)

一旦你踏入他的剧情线,几乎每时每刻都拒绝他,当他的绝望点累积至10点时,结局便会触发。

他邀你同睡,若你有个备用床垫(+1)

他炫耀女仆装时,你问“为什么”(+1)

“我觉得这样差不多了,不是吗?” (+1)

他给你早餐时,你心想“(可惜,这不是我喜欢的口味)”(+1)

跑开,假装从未在校园里见过他 (+1)

他求拥抱时,你让他待在原地 (+1)

他要求告别拥抱时,你直接说“走吧”(+2)

在鲁迪面前否认他是你的男友(+2)

ED2(Rudy)

踏入鲁迪的剧情线。

当他的朋友询问你喜欢何种类型的男生时,你说想要一个“可爱又甜美,总是乐于助人的人”。

(我保证,这对鲁迪而言依旧是个美满的结局!)

ED3(Rudy)

踏入鲁迪的剧情线。

当他的朋友询问你喜欢何种类型的男生时,你回答“会做饭的男生,要是扎马尾辫就更好了!或许名字以'R'开头?”

ED4(Nix)

踏入尼克斯的剧情线。

不要完全拒绝他,至少保持友好态度。(确保他的绝望点低于10)

他向你忏悔时,你回应“好吧,别说了,给我点时间。(+3)

若他的绝望点为5或以上,结局应会触发。

ED5(Nix)

与结局4相似,但需确保尼克斯的绝望点低于2,因为回应他“好吧,别说了,给我点时间”会增加3分。

若他的绝望点为4或以下,此结局应会触发。

ED6(Nix)

踏入尼克斯的剧情线。

随意选择,但别一直拒绝他,否则会触发ED1。

接受他的忏悔。(这将使他的绝望点归零)

成为你的男仆

成为你的男仆玩法介绍

1、进入成为你的男仆游戏后,玩家首先需要点击主界面左上角的【开始】按钮,这将带你正式进入主线剧情。

2、游戏采用多线叙事结构,玩家在关键剧情节点需要做出选择,这些选择将直接影响故事走向和角色关系发展。

3、游戏的核心玩法是文字互动和选择决策,每个选项都经过精心设计,能够真实反映人际交往中的各种可能性。

4、建议玩家在做出选择前仔细思考,因为不同的决定可能会导致完全不同的剧情分支和结局。

成为你的男仆特别之处

1、游戏还设有好感度系统,玩家与不同角色的互动会影响彼此的关系。

2、通过日常对话、共同活动和特殊事件,玩家可以逐步加深与心仪角色的羁绊。

3、值得注意的是,游戏中的时间管理也很重要,合理安排学习和社交时间,才能获得最佳的游戏体验。

详细信息
举报
  • 成为你的男仆
  • 成为你的男仆
  • 成为你的男仆
  • 成为你的男仆
  • 成为你的男仆
同类推荐
相关专题
恋爱互动游戏 帅哥多的手游 视觉小说 互动剧情
相关攻略MORE+
最新入库

东离剑游纪

2026-04-10更新
1629.70M v1.3.2

vam虚拟女友模拟器

2026-04-10更新
79.07M v1.8.5

大富翁4中文版

2026-04-10更新
136.61M v5.8

Apex竞速

2026-04-10更新
1419.33M v1.23.3

闪音跃动

2026-04-10更新
226.96M v1.0.1

无主之地手机版

2026-04-10更新
20.22M v1.0.0.0.33

篝火被遗忘的土地完整版

2026-04-10更新
94.25M v2.8.4

弹珠冲击中文版

2026-04-10更新
78.46M v1.5.14